
UI交互设计是如今和未来都紧俏的岗位!
临溪羡鱼,不如赶紧学习!
【学员就业】
学员毕业后可以从事:网页设计、APP设计、移动UI设计、智能穿戴设备UI设计、界面设计、网站美工以及广告公司、企业宣传策划部门及其他需求等相关设计工作。
【课程概述】
UI即User Interface(用户界面)的简称。泛指用户的操作界面,包含移动APP,网页,智能穿戴设备等。UI设计主要指界面的样式,美观程度。而使用上,对软件的人机交互、操作逻辑、界面美观的整体设计则是同样重要的另一个门道。UI可以让软件变得有个性有品味,还要让软件的操作变得舒适、简单、自由,充分体现软件的定位和特点。
【教学对象】
1、大学本科毕业生和在校生。
2、大专、中专毕业生和在校生。
3、初、高中毕业生。
4、机关、事业、企业想要从事IT业相关工作的人员。
【教学目标】
使学员上岗即上手。
【教学及学校特色】
1. 多元化上课模式,满足不同学员需求;
2. 真实项目实战,项目驱动教学;
3. 教师面对面教导,小班培训;
4. 以动手实践为主,多案例、多操作,教师全程陪同,学会为止;
5. 随到随学,一周免费试听,满意才交费;
6. 有脱产班、周末班,时间自由选择,按学员的学习时间来上课;
7. 根据学生的基础、接受能力,因材施教,可根据学生需求增加课程内容;
8. 全职老师教学,缺课可进行疑问解答或转期学习;
9. 教师均具有多年教学和实践经验;
10. IT研发团队作为技术支持,及时更新知识体系,实打实进行项目指导;
11. 多渠道就业服务推荐;
12. 校址位于广州市地铁九号线花都汽车城站附近300米,交通非常便利,吃住十分实惠。
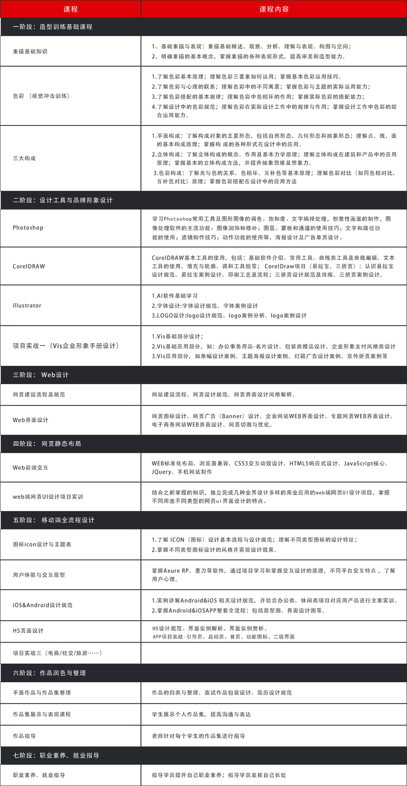
【课程介绍】
7年企业级软件开发和教学经验,精通C#、Java 、SQLServer、Oracle、MySQL、JSP、Servlet等编程语言和数据库系统;钻研流行框架 Struts、Spring、Hibernate;参与农商互联大数据平台、土特产商城等多个大型项目。
多年的互联网应用开发经验,精通php等多种语言的框架技术;在html5界面风格方面有着深入的研究;擅于通过理顺逻辑、联系实际,循序渐进地提高学生实战能力。
超15年项目经验,擅长实践+教学于一体的教学。04年采购系统获科技成果奖;参与超1.8亿sas开发;实现一机集成4k+个终端,打破当时世界记录。后带领团队开发立白集团26个系统。
多年互联网项目管理和授课经验,授课感情充沛,富有激情,思维严谨灵活, 善于激励学员,将复杂的业务应用逻辑以直观浅显的方式展现,容易激发学员的思维引起学生们的共鸣。
有丰富的UI设计制作经验,熟悉各类项目的制作方法及其流程,能够把握项目的美术风格, 擅长视觉设计、UI设计等设计方向。擅长分析项目需求,从需求中出发做设计。
主持多个大型项目,涉及大数据、报表、电商前后端、ETL等行业,在软件测试流程以及设计优化、环境搭建、web前后端、App、大数据、性能自动化等有丰富的测试经验以及实战经验。
广东省广州市花都区荔红路8号